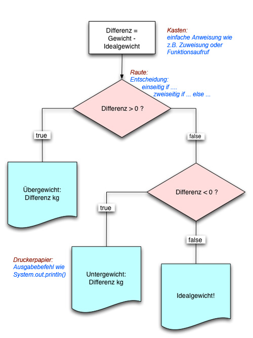
Ein Flussdiagramm zeigt den Fluss oder Ablauf eines Algorithmus.

In dem Flussdiagramm, das hier abgebildet ist, wird zunächst einmal die Differenz zwischen Gewicht und Idealgewicht berechnet. Solche Berechnungen und andere normale Anweisungen stehen in rechteckigen Kästen.
Nachdem die Differenz berechnet wurde, wird eine logische Bedingung überprüft: Differenz > 0
. Solche Bedingungen stehen in sogenannten Entscheidungsrauten. Die logische Bedingung kann entweder wahr (true
) oder falsch sein (false
).
Ist die Bedingung Differenz > 0
wahr, so wird das Übergewicht der Person in kg ausgegeben. Solche Ausgaben werden durch einen Kasten symbolisiert, der aussieht, wie ein Blatt Papier, von dem man das untere Ende abgerissen hat. Das erinnert an die Zeiten, als man noch keine Tintenstrahldrucker oder Laserdrucker hatte, sondern Nadeldrucker, die auf Endlospapier druckten. Wenn der Drucker mit dem Ausdrucken fertig war, riss man das bedruckte Papier einfach ab, meistens sah es dann so aus, wie die blauen Symbole in dem obigen Flussdiagramm.
Ist die Bedingung Differenz > 0
aber nicht wahr, so wird eine zweite Bedingung überprüft. Wenn die Differenz nicht größer als Null ist, kann sie ja entweder gleich Null oder kleiner als Null sein. Diese beiden Fälle werden mit der nächsten Entscheidungsraute abgeprüft. Hier lautet die Bedingung: Differenz < 0
.
Ist diese Bedingung erfüllt, so wird das Untergewicht der Person in kg ausgegeben. Ist diese Bedingung nicht erfüllt, so scheint die Person das Idealgewicht zu haben, und eine entsprechende Meldung wird ausgegeben.
Insgesamt können mit Hilfe der zwei Entscheidungsrauten drei Fälle unterschieden werden. Jede Entscheidungsraute liefert eine zweiseitige Fallunterscheidung. Durch das Zusammenwirken der zwei Entscheidungsrauten wird sogar eine dreiseitige Fallunterscheidung möglich.